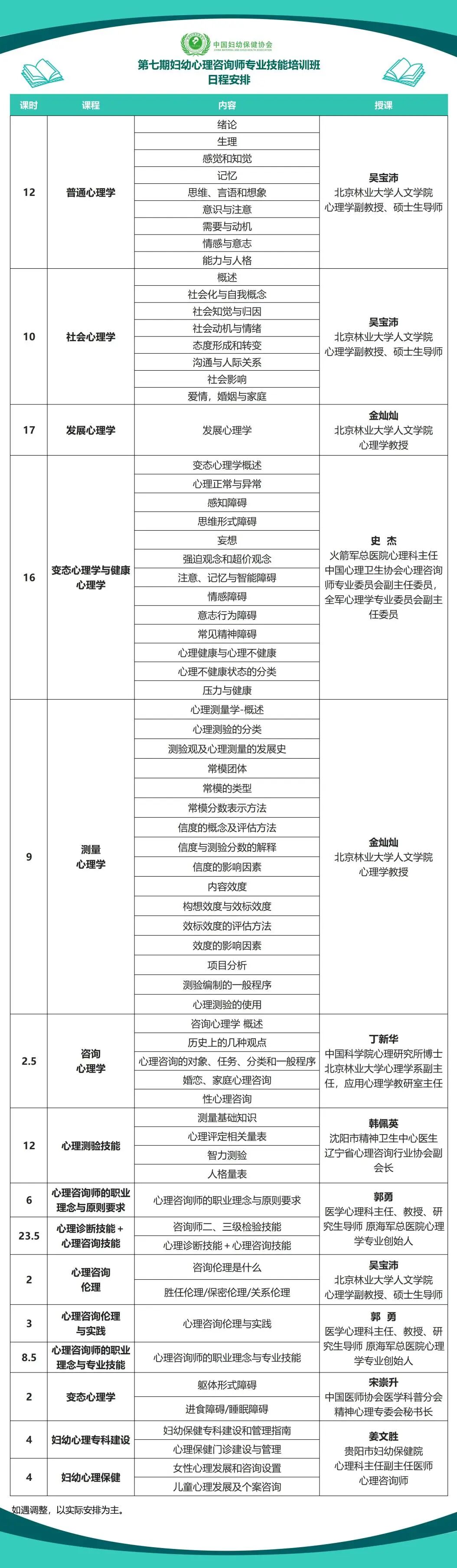
会议通知
为认真贯彻国务院《中国妇女发展纲要(2021-2030年)》和《中国儿童发展纲要(2021-2030年)》文件精神,切实落实“妇女与健康”和“儿童与健康”主要目标中“减缓妇女焦虑障碍、抑郁症患病率的上升趋势;增强儿童心理健康服务能力;提升儿童心理健康水平”等具体目标要求,进一步加大妇幼领域心理健康服务人才的培养,不断强化心理保健和咨询技术在妇女儿童身心健康领域的应用,提高医疗保健机构妇幼心理保健专业服务能力,满足妇女儿童对身心健康的美好需求。为此,中国妇幼保健协会定于2026年1月29日—3月29日在线上举办“第七期妇幼心理咨询师专业技能(初级)培训班”。
组织架构
主办单位:
中国妇幼保健协会
承办单位:
中国妇幼保健协会妇幼健康职业(岗位)培训合作单位
会议信息
培训时间
◆培训时间:
2026年1月29日—3月25日
线上考前辅导开放时间:
2026年3月25日—28日
考核时间:
2026年3月29日
培训形式
线上(学员可任选以上授课时间段完成相应课程学习,完成学习按当月考核时间参加考核)
参会对象
◆具有心理学、教育学、医学、社会工作等相关专业背景毕业,专科以上学历(含专科)的人员。
◆医疗、妇幼保健机构从事或准备从事心理工作的人员,学成之后在妇幼保健领域开展妇幼心理专科服务;
◆心理工作相关专业人士及爱好者等。
一
报名信息
费用说明:
◆理论部分培训费:3980元/人。
报名方式:
1.参会人员请登录“中国妇幼保健协会服务号”,注册、报名、参会。
2.选择转账付款方式时,对公汇款信息如下:
开户名:中国妇幼保健协会
开户行:招商银行北京万泉河支行
账户号:110906850910605
汇款时,请注明:
专培7期妇幼心理咨询+姓名
微信长按(或扫描)上方二维码
快速报名
咨询电话:
赵翠联 13269786811
陈风然 13381057282
郭 悦 13681077133
报名材料:
◆电子邮件资料:
本人身份证(正反面)电子版、学历(或资格证)电子版,以邮件形式发至(文件名7期妇幼心理咨询+姓名):fyjkpx@cmchot.com
◆快递邮寄资料:
2张2寸免冠蓝底彩色证件照片(背面正楷注明姓名+身份证号)请快递(快递内附注明:7期妇幼心理咨询+姓名)至:北京市朝阳区东三环北路丙2号天元港中心B座607 陈风然 13381057282
考核与证书:
修完课程后,经考核合格的学员,由中国妇幼保健协会颁发培训证书,本证书编号为统一编码,可通过中国妇幼保健协会网站www.cmcha.org查询。
01
如何从官网上获取会议通知
打开官网http://www.cmcha.org
◆方式1:
搜索会议名,点击对应文件名下载会议通知。
◆方式2:
点击【公告通知】版块,选择【协会通知】或【分支机构通知】进入,选择对应文件名下载会议通知。
02
如何从微信公众号上获取会议通知
方法一:微信搜索公众号“中国妇幼保健协会”,关注后,底部菜单选择:公告通知--选择【协会通知】或【分支机构通知】进入选择)下载会议通知。
方法二:微信搜索公众号“中国妇幼保健协会服务号”,关注后,底部菜单选择:会议咨询--通知下载进入,往下翻找对应文件号或会议名下载通知。
03
注册费开票说明
◆参会人员系统报名时,务必填写正确的单位名称、统一社会信用代码(或税号),否则无法开具发票;
◆发票将于会议结束后1周内,自动发到报名时填写邮箱(请自行下载打印)。
◆如发票有问题请加苑老师微信13311319458(微信免同意通过,添加后直接发消息:姓名—会议名称—遇到问题)。
扫码关注我们
中国妇幼保健协会服务号
/ 报名 / 通知下载 / 直播 / 证书查询 /
https://www.cmcha.org
010-62579916
北京市丰台区广安路544号院内
